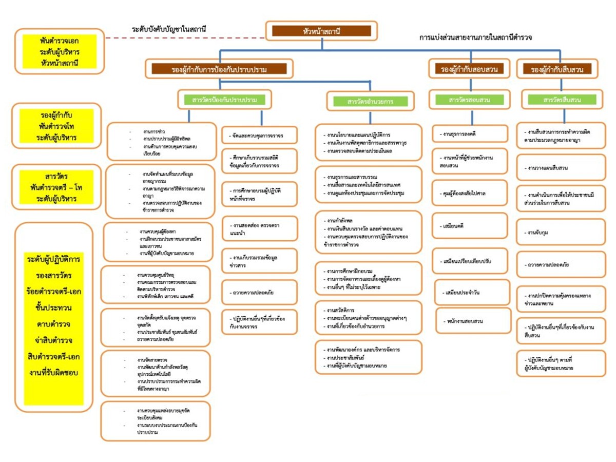
O1 โครงสร้างหน่วยงาน

ข้อมูล ณ วันที่      กุมภาพันธ์ 2569
ข้อมูล ณ วันที่      กุมภาพันธ์ 2569